Elke week gaat er in het gemiddelde MKB-bedrijf 20 tot 30 procent van de werktijd verloren aan taken die ook een computer had kunnen uitvoeren: facturen overtikken, statusupdates mailen, gegevens van het ene systeem naar het andere kopiëren. Volgens onderzoek van McKinsey zijn activiteiten die 60 tot 70 procent van de werktijd opslokken al automatiseerbaar met bestaande technologie. Bedrijfsproces automatisering lost dat op, maar de meeste MKB-ondernemers weten niet waar ze moeten beginnen. Dit artikel geeft je een concreet stappenplan, zonder technisch jargon.
Inhoudsopgave
- Wat is bedrijfsproces automatisering precies?
- Welke processen zijn geschikt voor automatisering?
- Het 6-stappenplan voor procesautomatisering in het MKB
- Welke tools gebruik je voor bedrijfsproces automatisering?
- Hoe bereken je de ROI van procesautomatisering?
- Veelgemaakte fouten bij de eerste automatisering
- Industriële automatisering versus kantoorautomatisering: wat is het verschil?
- Wat betekent de opkomst van AI voor procesautomatisering?
Wat is bedrijfsproces automatisering precies?
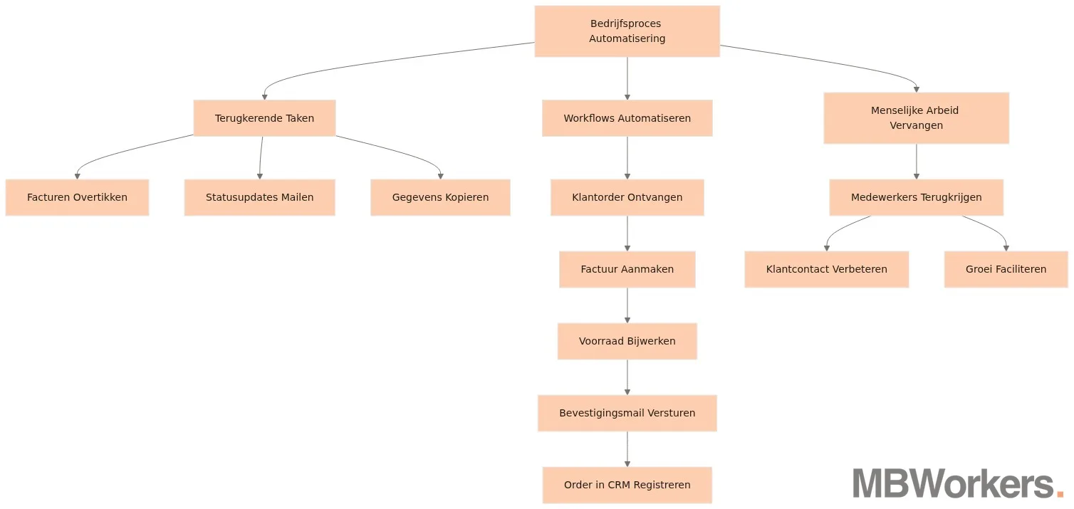
Bedrijfsproces automatisering, in het Engels business process automation (BPA), is het gebruik van software om terugkerende taken en workflows automatisch uit te voeren, zodat medewerkers dat niet meer handmatig hoeven te doen. De definitie van automatisering gaat terug op het vervangen van menselijke arbeid door computers en computerprogramma's, maar in de praktijk gaat het verder dan simpelweg klikken overnemen.

Procesautomatisering verschilt van losse taakautomatisering doordat het een volledig proces van begin tot eind afhandelt. Denk aan het ontvangen van een klantorder die automatisch een factuur aanmaakt, de voorraad bijwerkt, een bevestigingsmail verstuurt en de order in het CRM-systeem registreert, zonder dat iemand er een vinger naar uitsteekt. Dat is een geautomatiseerd bedrijfsproces.
Voor MKB-bedrijven zit de waarde van automatisering niet in de technologie zelf, maar in de uren die medewerkers terugkrijgen voor klantcontact en groei.
Welke processen zijn geschikt voor automatisering?
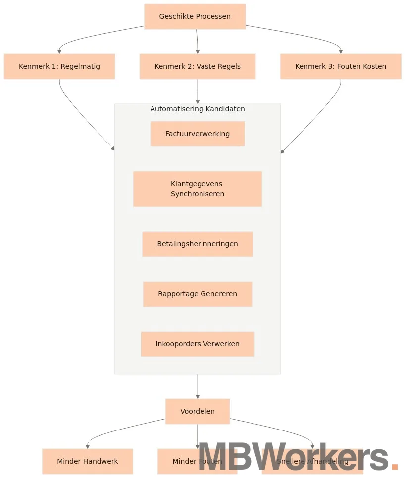
Niet elk bedrijfsproces leent zich voor automatisering. De drie kenmerken die een proces tot een goede kandidaat maken zijn: het herhaalt zich regelmatig, het volgt vaste regels, en fouten daarin kosten tijd of geld om te herstellen.

Processen die aan deze drie criteria voldoen zijn doorgaans in elke branche aanwezig. Facturatie is het meest voorkomende voorbeeld: elk bedrijf verstuurt facturen, de stappen zijn altijd hetzelfde, en een fout in een factuurbedrag of adres kost herstelwerk. Andere veelvoorkomende kandidaten:
- Orderverwerking: van binnenkomende bestelling naar bevestiging, voorraadboeking en verzendopdracht
- Leadopvolging: automatische e-mails na een websiteformulier, CRM-update bij nieuwe contacten, taken aanmaken voor het salesteam
- HR-onboarding: contracten versturen, toegangsrechten instellen, welkomstmails plannen
- Rapportage: wekelijkse of maandelijkse cijfers automatisch samenstellen vanuit meerdere systemen
- Klantenservice: veelgestelde vragen afhandelen via een chatbot, tickets routeren naar de juiste medewerker
Processen die niet geschikt zijn voor automatisering vereisen oordeel, empathie of creatieve besluitvorming. Een klacht van een boze klant behandelen, een offerte op maat schrijven, of een medewerker begeleiden bij een functioneringsgesprek: dat blijft mensenwerk.
Het 6-stappenplan voor procesautomatisering in het MKB
De meeste automatiseringsprojecten mislukken niet omdat de technologie tekortschiet, maar omdat er zonder plan wordt begonnen. Het stappenplan hieronder is specifiek ontworpen voor MKB-bedrijven zonder technische achtergrond.
Stap 1: Maak een lijst van tijdvreters
Vraag jezelf en je team: welke taken doe je elke week opnieuw, precies op dezelfde manier? Noteer die taken met een schatting van de tijd die ze kosten. Een simpele tabel in Excel volstaat. Prioriteer op basis van twee factoren: hoe vaak het voorkomt en hoe foutgevoelig het is.
Stap 2: Kies één proces om mee te beginnen
Kies het proces met de hoogste tijdsinvestering en de duidelijkste stappen. Vermijd processen met veel uitzonderingen of afhankelijkheden van externe partijen voor de eerste implementatie. Facturatie of leadopvolging zijn voor de meeste MKB-bedrijven de logische startpunten.
Stap 3: Documenteer het huidige proces
Schrijf op wat er nu handmatig gebeurt, stap voor stap. Dit klinkt overbodig, maar het is de stap die de meeste ondernemers overslaan en die de meeste problemen veroorzaakt. Je kunt iets pas automatiseren als je precies weet hoe het nu werkt.
Stap 4: Kies een tool en bouw de automatisering
Voor de meeste MKB-processen zijn no-code tools de snelste route. Zapier en Make (voorheen Integromat) werken op basis van triggers en acties: als X gebeurt, doe dan Y. Beide tools bieden gratis startversies. Salesforce biedt voor CRM-gebonden automatisering ingebouwde workflow-tools. Voor marketing specifiek zijn er gespecialiseerde opties, zoals beschreven in ons artikel over marketing automatisering voor het MKB.
Stap 5: Test met echte data, niet in een sandbox
Draai de automatisering eerst parallel aan het handmatige proces. Vergelijk de uitkomsten gedurende twee weken. Pas daarna schakel je het handmatige proces uit.
Stap 6: Meet en schaal
Na de eerste succesvolle automatisering heb je een intern bewijs van concept. Gebruik die resultaten om draagvlak te creëren voor de volgende stap. Wie wil weten welke AI-tools daarbij aansluiten, vindt een praktisch overzicht in ons artikel over welke AI tools er zijn.
Procesautomatisering in de praktijk
Onderstaande video laat zien hoe een volledig geautomatiseerd bedrijfsproces eruitziet, van trigger tot eindresultaat.
Welke tools gebruik je voor bedrijfsproces automatisering?
De toolmarkt voor procesautomatisering is groot, maar voor MKB-bedrijven zijn er drie categorieën relevant.
Voor de meeste MKB-bedrijven is de combinatie van een no-code workflow tool en een CRM-systeem het meest praktische startpunt. Vtiger biedt bijvoorbeeld ingebouwde workflow-automatisering die zonder technische kennis te configureren is.
Hoe bereken je de ROI van procesautomatisering?
Een automatiseringsproject rechtvaardigen tegenover een directeur of aandeelhouder vereist concrete cijfers. De berekening is eenvoudiger dan de meeste ondernemers denken.
De basisformule: [(Tijdsbesparing in uren per jaar × uurtarief medewerker) + foutreductiewaarde] min implementatiekosten = netto besparing jaar 1. Daarna daalt de jaarlijkse kostenbasis terwijl de besparing gelijk blijft.
Een concreet voorbeeld: een administratief medewerker besteedt 8 uur per week aan het handmatig verwerken van inkomende orders. Dat is 416 uur per jaar. Bij een kostenprijs van 35 euro per uur gaat het om 14.560 euro aan arbeidskosten voor één proces. Een automatisering via Make of Zapier kost inclusief implementatietijd en licenties doorgaans 2.000 tot 5.000 euro in het eerste jaar. De terugverdientijd ligt daarmee op 3 tot 5 maanden.
| Proces | Uren per week | Jaarlijkse kosten (€35/uur) | Implementatiekosten | Terugverdientijd |
|---|---|---|---|---|
| Orderverwerking | 8 uur | €14.560 | €2.000 – €5.000 | 3 – 5 maanden |
| Facturatie | 4 uur | €7.280 | €1.500 – €3.000 | 4 – 6 maanden |
| Leadopvolging | 5 uur | €9.100 | €1.000 – €2.500 | 2 – 4 maanden |
| Rapportage | 3 uur | €5.460 | €1.000 – €2.000 | 3 – 5 maanden |
| HR-onboarding | 2 uur | €3.640 | €2.000 – €4.000 | 8 – 14 maanden |
Complexere implementaties kennen een langere terugverdientijd. Uit een analyse van proces360 komen terugverdientijden van 12 tot 28 maanden naar voren voor meerstapsautomatiseringen. Kostenbesparingen van 20 tot 30 procent op geautomatiseerde processen worden ook gerapporteerd in bredere McKinsey-analyses van operationele efficiëntie, waarbij eenvoudige workflow-automatiseringen daar ruim onder blijven.
Voor wie lead scoring al inzet als onderdeel van het salesproces, is bedrijfsproces automatisering van de opvolgstappen de logische volgende stap: de data is er al, de actie erop ontbreekt nog.
Veelgemaakte fouten bij de eerste automatisering
De drie fouten die MKB-ondernemers het vaakst maken bij hun eerste automatiseringsproject zijn goed te vermijden als je ze van tevoren kent.
Te veel tegelijk aanpakken. De verleiding bestaat om meteen vijf processen te automatiseren. Het resultaat is dat geen van de vijf goed wordt afgerond. Eén proces volledig afmaken levert meer op dan vijf processen half automatiseren.
Het proces niet documenteren voor implementatie. Automatisering maakt een bestaand proces sneller. Als dat proces vol zit met uitzonderingen en onduidelijkheden, worden die uitzonderingen ook geautomatiseerd. Opruimen voor je automatiseert is geen extra stap, het is een voorwaarde.
Geen eigenaar aanwijzen. Automatiseringen hebben onderhoud nodig, zoals ook beschreven in ons overzicht van procesoptimalisatie-strategieën voor het MKB. Externe systemen veranderen, API's worden bijgewerkt, uitzonderingen duiken op. Zonder iemand die verantwoordelijk is voor de werking van een automatisering, valt die vroeg of laat stil zonder dat iemand het merkt.
Een vierde valkuil die minder zichtbaar is maar meer schade aanricht: automatiseren zonder te meten. Als je niet bijhoudt hoeveel tijd je bespaart of hoeveel fouten je vermijdt, kun je niet aantonen dat het werkt, en verlies je intern draagvlak voor de volgende stap.
Industriële automatisering versus kantoorautomatisering: wat is het verschil?
Industriële automatisering richt zich op fysieke productieprocessen: machines, robots, productielijnen en sensoren. Kantoor- of procesautomatisering richt zich op informatiestromen: data, documenten, communicatie en beslissingen. Voor de meeste MKB-dienstverlenende bedrijven is industriële automatisering niet relevant, maar voor productiebedrijven lopen beide werelden steeds vaker samen.
Onderzoek van Smart Industry onder MKB-maakindustriebedrijven laat zien dat procesautomatisering in de productiesector gemiddeld leidt tot een OEE-verbetering (Overall Equipment Effectiveness) van 10 tot 25 procent. Dat vertaalt zich direct naar hogere output zonder extra personeel of machines.
Voor de meeste lezers van dit artikel is kantoorautomatisering de eerste stap. De principes zijn identiek aan industriële automatisering: identificeer herhaling, definieer de regels, implementeer de technologie, meet het resultaat.
Wat betekent de opkomst van AI voor procesautomatisering?
Traditionele procesautomatisering werkt op basis van vaste regels: als X, dan Y. AI voegt een dimensie toe: systemen die leren van data en beslissingen nemen in situaties die niet van tevoren zijn geprogrammeerd. Dat vergroot het toepassingsgebied aanzienlijk.
Volgens Capgemini's Top Tech Trends 2026 verschuift de markt richting agentic process automation, waarbij AI-agenten zelfstandig meerstapsprocessen afhandelen zonder dat elke stap handmatig is geprogrammeerd. Voor MKB-bedrijven betekent dat concreet: documentverwerking die facturen leest en verwerkt zonder vaste sjablonen, klantenservice die complexere vragen afhandelt dan eenvoudige FAQ's, en rapportage die afwijkingen signaleert en er automatisch op reageert.
De adoptiecijfers bewegen snel. Volgens McKinsey gebruikt een groeiend deel van bedrijven AI inmiddels in minstens één bedrijfsproces. Een groeiend deel van bedrijfsleiders rapporteert hogere productiviteit als gevolg van AI-automatisering, al lopen de cijfers sterk uiteen per sector en implementatieschaal.
Voor MKB-bedrijven die nu starten met procesautomatisering is AI geen vereiste voor de eerste stap, maar het is wel de richting waar de markt naartoe beweegt. Wie nu begint met het documenteren en automatiseren van processen, legt de basis om later AI-stappen toe te voegen zonder alles opnieuw te hoeven opbouwen. Meer over hoe AI-agenten operationele kosten verlagen staat in ons artikel over 5 manieren waarop AI agents operationele kosten reduceren.
De ondernemers die het meest uit procesautomatisering halen zijn niet degenen met het grootste budget of de meeste technische kennis. Het zijn degenen die klein beginnen, één proces volledig afmaken, de tijdwinst meten, en dan de volgende stap zetten. Dat bewijs staat niet in een McKinsey-rapport. De uren die je volgende week terugkrijgt, zijn het enige bewijs dat telt.
Veelgestelde vragen
Wat is bedrijfsproces automatisering?
Bedrijfsproces automatisering (business process automation) is het gebruik van software om terugkerende taken en workflows automatisch uit te voeren. Het verschil met losse taakautomatisering is dat een volledig proces van begin tot eind wordt afgehandeld, zonder handmatige tussenkomst.
Welke processen zijn geschikt voor automatisering?
Processen die zich regelmatig herhalen, vaste regels volgen en waarbij fouten tijd of geld kosten zijn de beste kandidaten. Denk aan facturatie, orderverwerking en leadopvolging.
Wat levert bedrijfsproces automatisering een MKB-bedrijf op?
Volgens McKinsey zijn activiteiten die 60 tot 70 procent van de werktijd opslokken al automatiseerbaar met bestaande technologie. Voor MKB-bedrijven betekent dat concreet meer tijd voor klantcontact en groei.
Hoe begin je met procesautomatisering als MKB-ondernemer?
Begin met het in kaart brengen van taken die zich wekelijks herhalen en vaste stappen volgen. Kies daarna een laagdrempelig no-code platform zoals Zapier, Make of n8n om een eerste proces te automatiseren zonder technische kennis.
Written by






